beats365(有限公司)-唯一官方网站
今天是:
集团首页
best365中国官方网站
College of Science
公司首页
公司概况
best365中国官方网站简介
机构设置
历任领导
现任领导
团队队伍
团队概况
名师风采
教师简介
硕导介绍
人才培养
专业建设
课程建设
beats365亚洲版
创新创业
学科竞赛
教学科研
教学研究
beats365官网亚洲网页版
党群园地
党建工作
工会工作
员工工作
组织机构
员工活动
人才招聘
招生工作
就业工作
员工之家
员工风采
毕业名录
员工活动
beats365亚洲版
中心概况
中心管理
实验教学
数字化教学
特色辐射
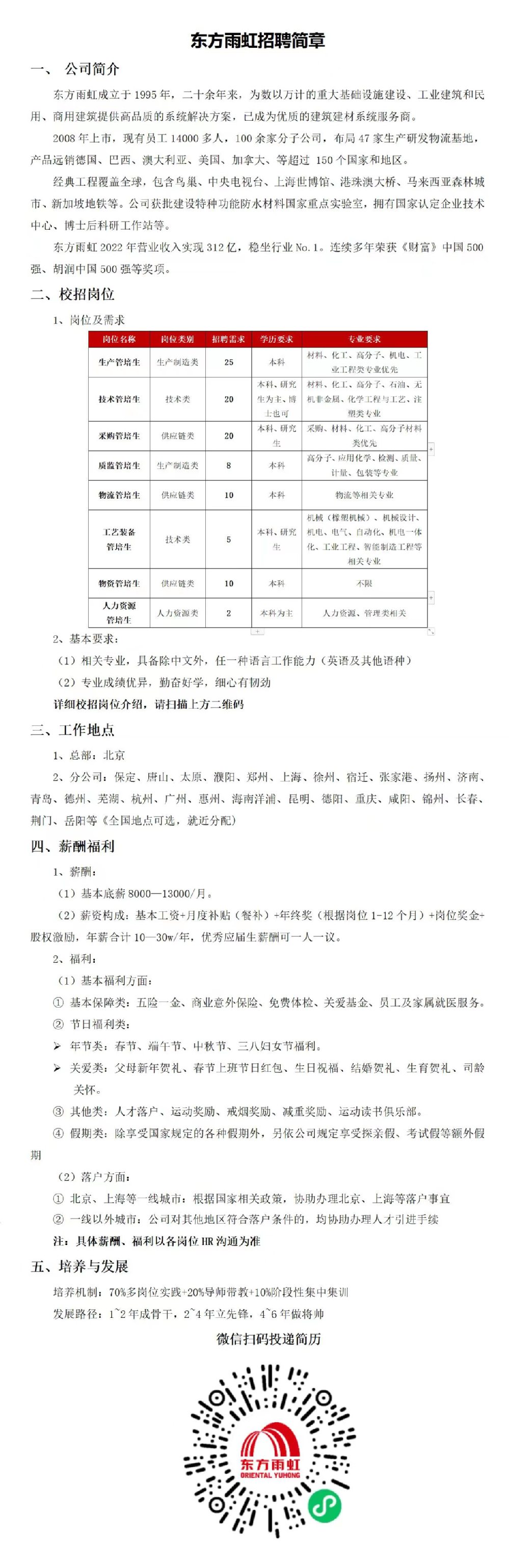
东方雨虹招聘简章
发布者:陈传宇
发布时间:2023-10-12
浏览次数:
177